新闻网讯(通讯员徐会)4月5日,Molecular Cancer(JCR分区Q1, IF=37.3)以研究性论文(Research Article)的形式,在线发表快猫短视频
中南医院周福祥教授课题组的最新研究成果Therapy-induced senescent tumor cell-derived extracellular vesicles promote colorectal cancer progression through SERPINE1-mediated NF-κB p65 nuclear translocation(治疗诱导的衰老肿瘤细胞源性细胞外囊泡通过SERPINE1介导的NF-κB p65核易位促进结直肠癌进展)。快猫短视频
中南医院博士生张丹,重庆医科大学附属第一医院博士后张建伟,快猫短视频
中南医院徐会副主任医师为共同第一作者,快猫短视频
中南医院周福祥教授和彭晋副主任医师为共同通讯作者。

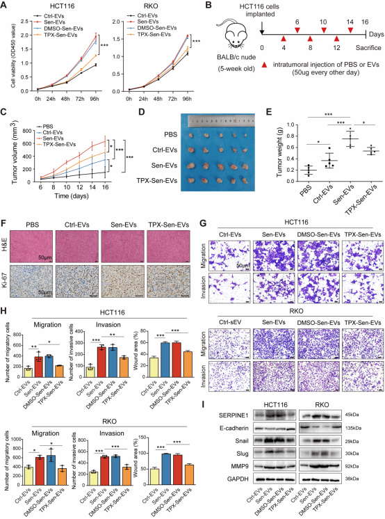
该研究通过比较治疗前后结直肠癌患者临床标本中衰老标志物p16和p21的表达变化,发现治疗后p16、p21升高越明显,患者无疾病生存期或无进展生存期越短,首次证实了治疗诱导的衰老与患者预后不良有关,进一步证明了TIS在促肿瘤发展中的重要作用。

通过构建体外结肠癌衰老模型,发现治疗诱导的衰老结肠癌细胞分泌的细胞外囊泡数量明显增多,且能促进肿瘤细胞增殖、侵袭和迁移。通过无偏倚的、定量的蛋白组学分析,发现SERPINE1在衰老结肠癌细胞分泌的细胞外囊泡中显著富集,并证实在衰老细胞来源的细胞外囊泡通过SERPINE1促进肿瘤细胞增殖、侵袭及迁移。
通过免疫共沉淀联合质谱分析,发现SERPINE1能与NF-κB p65结合,促进p65核转位,进而激活NF-κB信号通路,促进肿瘤进展。SERPINE1的小分子抑制剂tiplaxtinin能明显减弱衰老CRC细胞来源的EVs的促肿瘤作用。本研究揭示了SERPINE1是治疗CRC的一个潜在靶标。

据悉,该项研究得到了肿瘤生物学行为湖北省重点实验室、湖北省肿瘤医学临床研究中心和快猫短视频
中南医院的支持。研究获得了快猫短视频
中南医院转化医学与交叉学科研究基金(ZNJC202006)、快猫短视频
中南医院2022年度学科建设基金(KYXM2023004)的经费支持。
论文链接://molecular-cancer.biomedcentral.com/articles/10.1186/s12943-024-01985-1
(编辑:赵冀帆)